公司年底策划方案蓝海项目拆解,一台手机每天1000+
今天涮、某红书看到这个项目的时候我眼睛都大了,这都能卖钱吗?这不就是我们平时要做的海报差不多吗?好奇心的我点进去看了一下,果然是个好项目,不愧是做项目的鬼才,需求量也是的确大,加上年底了大家都要做年报总结之类的,很多人都懒得做,花几块钱搞定的事,何必还要给自己动手!
这个项目非常简单,不需要剪辑视频,也不需要用到电脑,
我们只发图文就可以,因为需求量大,所以流量也高,评论点赞都是很高的,
因为是虚拟资源变现,所以我们所需要的就是投入时间成本,
一个账号跑通了之后就可以批量矩阵起号了,收益翻倍!
![图片[1]-公司年底策划方案蓝海项目拆解,一台手机每天1000+-塔拉科技社](https://osscdn.talakj.cn/wp-content/uploads/2024/08/20240802232437300.png)
![图片[2]-公司年底策划方案蓝海项目拆解,一台手机每天1000+-塔拉科技社](https://osscdn.talakj.cn/wp-content/uploads/2024/08/20240802232441814.png)
注册一个或多个小红书账号,如果有老账号以前没有发过乱七八糟作品的也可以,设置账号的头像、昵称和简介,不会弄的去模仿对标账号进行设置。
一机一卡一ip,切记不要一个无线链接两个以上的账号,容易限流
模拟真实用户的行为,如刷笔记、发布视频、互动点赞评论等。每天多次进行这些操作,提高账号权重,下面是7天养号秘籍(建议收藏)。
![图片[3]-公司年底策划方案蓝海项目拆解,一台手机每天1000+-塔拉科技社](https://osscdn.talakj.cn/wp-content/uploads/2024/08/20240802232505365.png)
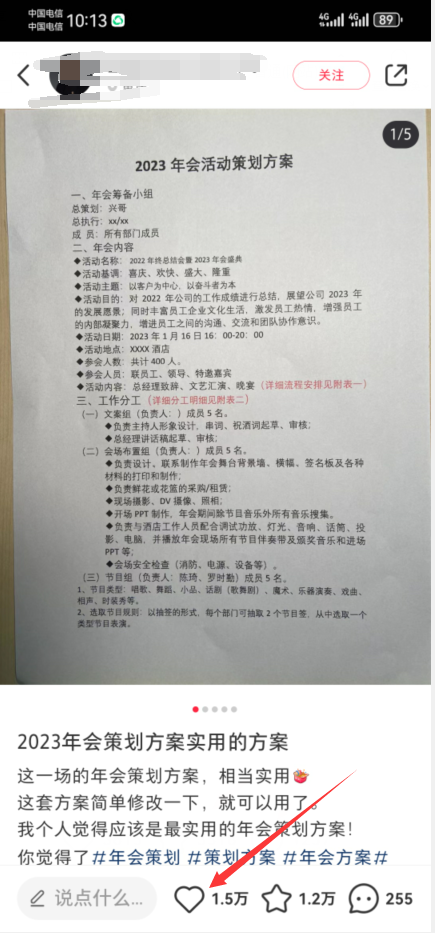
账号注册完成以后,就去小红书搜索“年会策划方案”,看看别人的账号,找点赞收藏和评论高的作品,看看人家是发的什么内容,类似于下面这种账号。
![图片[4]-公司年底策划方案蓝海项目拆解,一台手机每天1000+-塔拉科技社](https://osscdn.talakj.cn/wp-content/uploads/2024/08/20240802232523244.png)
![图片[5]-公司年底策划方案蓝海项目拆解,一台手机每天1000+-塔拉科技社](https://osscdn.talakj.cn/wp-content/uploads/2024/08/20240802232557347.png)
年会策划方案的笔记制作可以有三种方式:
具体操作方法是将资料打印出来,然后根据对标账号的作品进行拍摄即可。
![图片[6]-公司年底策划方案蓝海项目拆解,一台手机每天1000+-塔拉科技社](https://osscdn.talakj.cn/wp-content/uploads/2024/08/20240802232604236.png)
打开网页版或电脑版美图秀秀,设置图片尺寸为750*1000,将内容复制粘贴上去,并整理排版,保存模板。接下来每次更新素材的时候,只需要使用这个模板更换内容即可。
![图片[7]-公司年底策划方案蓝海项目拆解,一台手机每天1000+-塔拉科技社](https://osscdn.talakj.cn/wp-content/uploads/2024/08/20240802232611382.png)
![图片[8]-公司年底策划方案蓝海项目拆解,一台手机每天1000+-塔拉科技社](https://osscdn.talakj.cn/wp-content/uploads/2024/08/20240802232635272.png)
左侧选择你喜欢的背景颜色以后,添加文字,将制作好的图文笔记每天坚持发1-3篇。
![图片[9]-公司年底策划方案蓝海项目拆解,一台手机每天1000+-塔拉科技社](https://osscdn.talakj.cn/wp-content/uploads/2024/08/20240802232717612.png)
刚开始的时候可能没有素材,可以在小红书、抖音等平台找一些美女的图片,建立自己的美女素材数据库。
找到图片后,复制链接,打开微信,搜索“轻抖去水印”小程序,点击去水印,粘贴链接进去,看一段广告,然后保存图片到相册,这样照片就没有水印了。
直接去某宝、某多多上直接搜这类方案,找一个销量多,评价好的,花几块钱就能搞到几十个G的资料,你要是几块钱都舍不得,那哥也没办法了。
![图片[10]-公司年底策划方案蓝海项目拆解,一台手机每天1000+-塔拉科技社](https://osscdn.talakj.cn/wp-content/uploads/2024/08/20240802232733812.jpeg)
通过公众号搜索相关资料。只要关注了足够多的公众号,就可以搜集到大量的资料。另外很多公众号还会提供下载链接,这样我们就可以直接下载资料。
![图片[11]-公司年底策划方案蓝海项目拆解,一台手机每天1000+-塔拉科技社](https://osscdn.talakj.cn/wp-content/uploads/2024/08/20240802232747869.png)
我们前期做任何的动作,其实最终的目标的都是把流量吸引过来,然后倒流到私域里面,这样才能做后续的变现转化,具体的操作方式可以参考以下几种。
你可以将小红书号更改为自己的WX号。当有粉丝问的时候,直接说:你可以加我的小红书号。
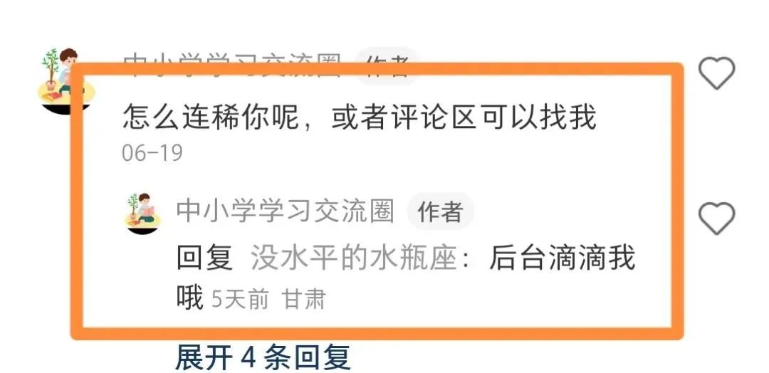
这也是比较常见的方式,在评论区,你可以通过留下例如“后台滴滴”、“撕我”或“电子版丝”等暗语来引导用户私信你,然后再私信的时候再进行引导。
![图片[12]-公司年底策划方案蓝海项目拆解,一台手机每天1000+-塔拉科技社](https://osscdn.talakj.cn/wp-content/uploads/2024/08/20240802232752224.jpeg)
通过在大号个人信息简介中艾特自己的小号,然后让用户点击小号来实现最终导流。在小号上,只需发布一篇带有引流钩子的笔记(与置顶笔记相同),就可以吸引用户关注你的大号。
![图片[13]-公司年底策划方案蓝海项目拆解,一台手机每天1000+-塔拉科技社](https://osscdn.talakj.cn/wp-content/uploads/2024/08/20240802232757169.jpeg)
小红书是可以建立红薯群的,把粉丝引导到红薯群,然后再通过群聊进行倒流。















暂无评论内容